RS-485通讯的TVS防护机制解析
TVS二极管SMB06J05V最佳使用效果指南
SMB06J05V TVS二极管因其优异的电气特性(符合15KV空气放电和30KV接触放电的ESD防护标准,响应速率小于1ps,功率处理能力达600W @ 10/1000µs,以及小于0.01%的尖峰能量浪涌能量容量),使其成为接口保护应用(如RS-485)的理想选择。
以下为该TVS二极管在RS-485无线通讯模块接口的典型应用示例,用于保护接口免受静电或浪涌损坏:
工作原理: 当接口上出现的静电或浪涌电压高于其工作电压(5V)时,SMB06J05V会迅速动作(响应速率<1ps),钳位电压至安全水平。如果浪涌电流(IPP)低于电路设计能力,最终钳位电压可控制在约9.2V,从而有效保护后级敏感器件。

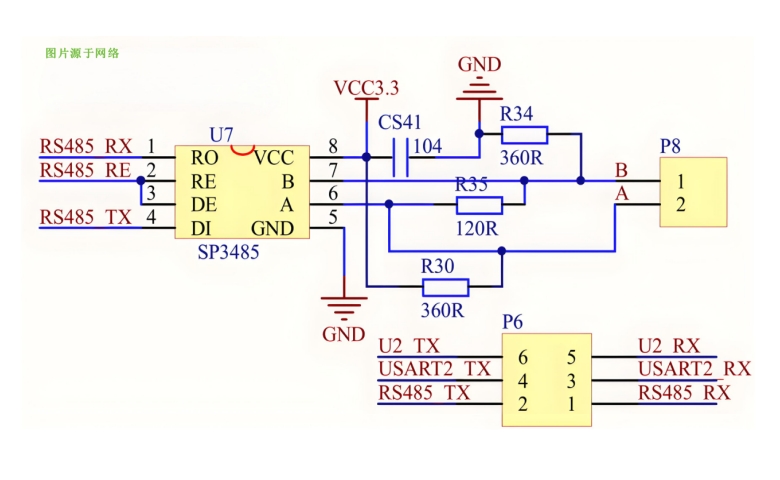
- 应用电路图: RS-485接口保护电路图(此处假设原意需配图或描述图意)。
此外,SMB06J05V也适用于保护对电应力敏感的元器件(如集成运放),以及需要提升系统可靠性的直流电源输出端:
- 敏感器件保护: 运放等元件易因操作失误、过压过流(特别是浪涌和静电脉冲)而损毁。在相关电路中使用SMB06J05V可提供有效保护。
- 电源保护: 在5V直流稳压电源的输出端添加SMB06J05V,一方面能保护使用该电源的设备,另一方面能吸收电路中的峰值电压,保护晶体管等元件。因此,强烈建议在每个稳压电源的输出端增加一个SMB06J05V二极管(TVS管),这将显著提升整个设备的可靠性。


