智能音响辐射超标整改-ASIM阿赛姆
产品介绍
客户的一款智能音响在做EMC认证时,RE(辐射)超标,通过测试波形曲线来看,主要是电源DC-DC振荡引起,如下为整改方案。
整改方案
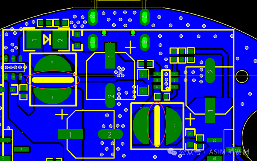
1、在VBTA进芯片端串磁珠(ASIM型号:CVB2012E601T),如下图红色圈处;5V、3.3V输出端串磁珠(ASIM型号:CVB2012E601T),如下图黄色圈处; 在对地并联470PF电容,如下图紫色圈处;

2、在USB插座VDD、GND串共模滤波器(型号:CMF2F102WIT),如下图红色框处;

3、L3、L5电感正下方不要铺铜,如下图红色圈处;

4、U11、U14位置尽量远离USB插座,如下图红色圈处;

小结
辐射现象的产生必然存在着天线与源,在此产品中干扰“源”为DC-DC振荡,天线为插上USB连接线。处理“源”头需要LC、π型滤波电路;天线路径串联共模滤波器截断天线路径;另:干扰源远离产品外接电缆接口,尽量布局在PCB中间,旁边有完整地。


